for Dev
Entrar no InvoiCy
Tema
Brasil
Home
Formas de Integração
O que é InvoiCy?
InvoiCy Framework
Integração API Rest
Integração InvoiCy Conector
Integração Web Service
FAQ
Downloads
Release Notes
Entrar no InvoiCy
Início
/
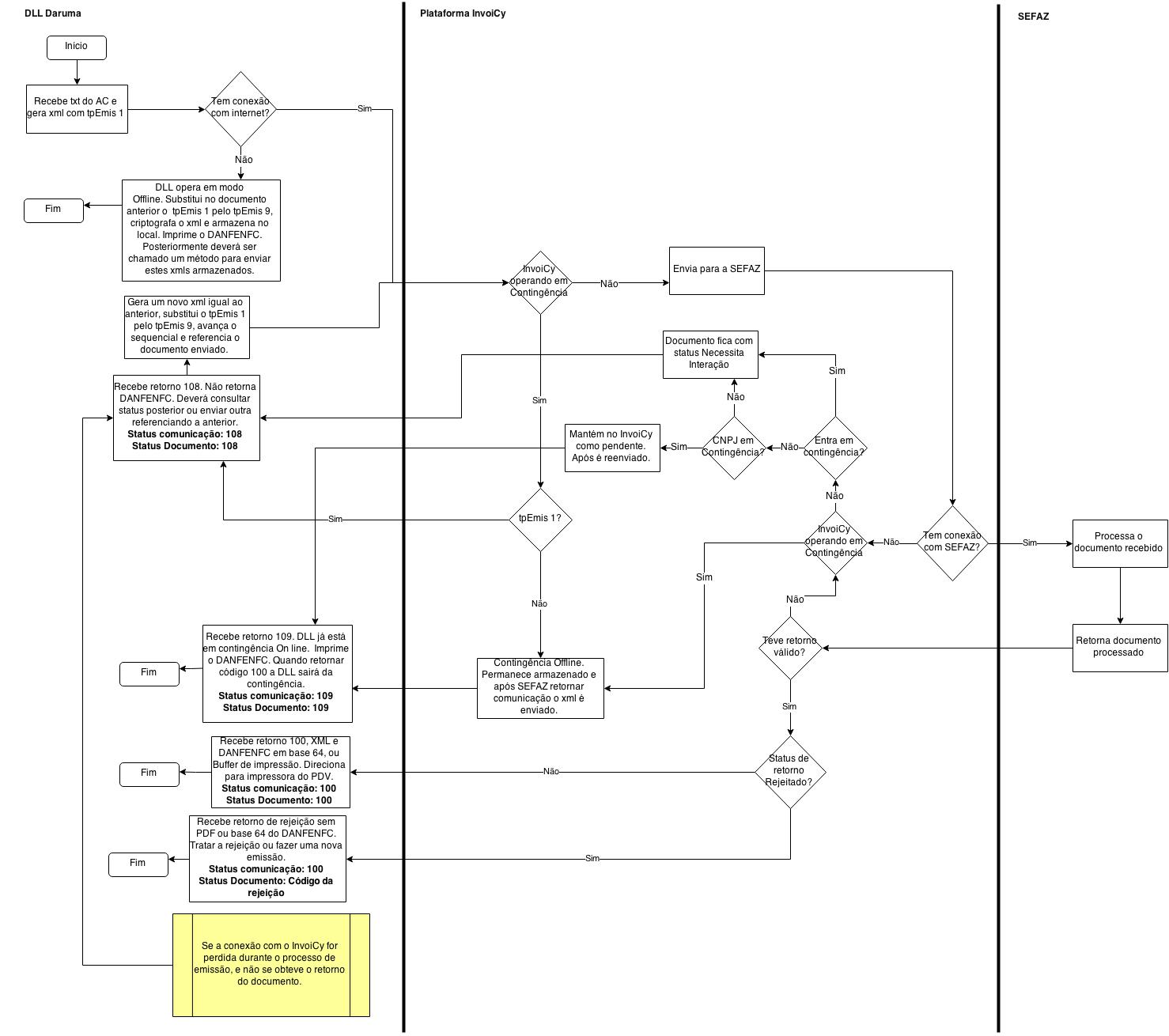
Fluxo Contingência NFC-e_DLL
mar
30
2015
Fluxo Contingência NFC-e_DLL
30 de março de 2015
Índice
-
1. Índice